11. Регулировка громкости

192. Какие существуют способы регулирования громкости работы приемников?

В настоящее время в приемниках применяются три основных способа осуществления регулировки громкости.

Первый способ — регулировка на входе, которая в конечном счете сводится к регулировке того входного напряжения, которое получает первый контур приемника от антенны. Для такой регулировки в цепь антенны включается переменный конденсатор специального типа (а) или же первый контур шунтируется переменным сопротивлением (b). Второй способ регулировки громкости состоит в регулировке величины отрицательного смещения на сетках ламп, усиливающих высокую частоту (с). В этих случаях в приемниках применяются лампы с переменной крутизной. Третий способ — регулировка громкости на низкой частоте (d). Этот способ осуществляется только в приемниках, имеющих АРГ (автоматический регулятор громкости).

Иногда в приемниках применяется комбинированный способ регулировки громкости. Так, например, в СИ-235 одновременно менялась величина сопротивления, шунтирующего входной контур, и величина отрицательного смещения на сетке первой лампы. Кроме того, в приемниках современного типа применяется упоминавшийся выше АРГ. В этом случае механизм регулировки громкости заключается в изменении величины смещения на управляющих сетках ламп, усиливающих высокую или промежуточную частоту (см. вопрос 198).

193. Какая регулировка громкости лучше — помощью конденсатора или помощью сопротивления?

Регулировка громкости при помощи переменного конденсатора в настоящее время более распространена в любительских приемниках, так как этот способ не дает шумов, увеличивает избирательность приемника, имеет широкие пределы регулировки и при этом весьма прост для изготовления. Регулировка громкости помощью сопротивления даже при весьма тщательно изготовленных переменных сопротивлениях сопровождается шорохами и тресками. Кроме того, этот способ несколько уменьшает избирательность приемника.

194. Имеет ли значение для настройки приемника емкость конденсатора регулятора громкости?

Влияние конденсатора будет очень мало сказываться на настройке приемника в том случае, если емкость конденсатора невелика. Если последовательно с конденсатором регулятора включен постоянный конденсатор небольшой емкости (например, 30 см), то сам конденсатор, регулирующий громкость, может иметь довольно большую емкость.

Поясним это примером. Пусть емкость переменного конденсатора равна 100 см и постоянного конденсатора 30 см. Общая их емкость будет равна произведению величин емкости этих конденсаторов, деленному на их сумму: 100·30/(100+30)=23 см. Пусть теперь емкость конденсатора регулятора громкости будет равна 500 см. В этом случае 500·30/(500+30)=28 см. Изменение емкости в подобных пределах (5 см) не окажет заметного влияния на настройку приемника.

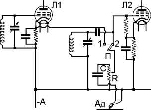
195. Когда можно использовать одно и то же сопротивление для регулировки громкости воспроизведения пластинок и для регулировки громкости приема?

Такое использование возможно при применении в каскаде высокой частоты лампы с переменной крутизной (варимю). Схема подобного рода приведена на рисунке.

Переменное сопротивление при эфирном приеме соединяется помощью переключателя П с катодом лампы Л1. Через сопротивление R протекает анодный ток лампы Л2 и от введенной величины R зависит величина смещения на управляющей сетке лампы Л1. Изменяя смещение на управляющей сетке этой лампы, имеющей переменную крутизну, можно регулировать громкость приема. При проигрывании граммофонных пластинок сопротивление R помощью переключателя П отсоединяется от катода лампы Л1 и присоединяется к сетке лампы Л2. В этом случае переменное сопротивление R будет регулятором громкости для адаптера.

196. Можно ли для регулировки громкости применять дифференциальный конденсатор?

Использовать для регулировки громкости дифференциальный конденсатор можно, включив его по схеме, показанной на рисунке. Надо однако иметь в виду, что этот способ не пользуется распространением, так как такая регулировка громкости сопровождается в известной степени изменением настройки.

197. В каком положении должны находиться пластины конденсатора регулятора громкости для получения наибольшей громкости?

Для получения максимальной громкости приема подвижные пластины конденсатора должны быть полностью выведены.

198. Что такое автоматический регулятор громкости?

Автоматическим регулятором громкости (АРГ) является такое устройство, которое автоматически регулирует громкость приема станций. АРГ поддерживает одинаковую громкость на выходе, независимо от амплитуды приходящих сигналов станции. Первоначально АРГ предназначался как средство борьбы с замираниями. В настоящее время в приемниках применяются АРГ нескольких видов.

199. Какие виды АРГ наиболее распространены?

Наибольшим распространением пользуются следующие виды АРГ: простой, задержанный, усиленный и бесшумный.

200. Что такое простой АРГ?

Простой АРГ начинает работать, т. е. заглушать прием, уже при самых слабых сигналах. Чем сильнее сигнал, тем больше его заглушает АРГ. Если громкость станции вследствие замираний или других причин понижается, то заглушающее действие АРГ уменьшается и в результате громкость приема остается без изменения. Конечно, при очень глубоких замираниях АРГ не может компенсировать их.

201. В чем состоит принцип действия простого АРГ?

В цепь диодного детектора включается постоянное сопротивление, на котором при приеме станций получается падение напряжения; величина этого падения прямо пропорциональна величине приходящих сигналов станции. В схеме приемника это сопротивление включено так, что образовавшееся на нем падение напряжения сообщается управляющим сеткам ламп, усиливающим высокую или промежуточную частоту. В супергетеродинных приемниках это смещение сообщается также и управляющей сетке смесительной лампы. Сопротивление включено так, что смещение на сетках перечисленных ламп отрицательно по знаку. Чем сильнее приходящие сигналы станции, тем большее напряжение получается на управляющих сетках усилительных ламп. Усилительные лампы должны обладать переменной крутизной. Простейшая схема такого АРГ приведена на рисунке.

В схеме применен диодный детектор. Контур приемника соединен одним концом с анодом диодного детектора, а другим концом через сопротивление R1, шунтированное конденсатором С1, с катодом этого детектора. Сетка предыдущей лампы через сопротивление R2 соединяется с левым концом сопротивления R1. При работе приемника, вследствие детектирования приходящих сигналов, на сопротивлении R1 происходит падение напряжения, при чем минус образуется на левом конце сопротивления R1, а плюс — на правом. Как видно из рисунка, это сопротивление оказывается включенным между катодом первой лампы и сеткой. Поэтому то падение напряжения, которое происходит в сопротивлении R1, будет сообщаться сетке первой лампы и будет увеличивать величину отрицательного смещения на ней. Чем сильнее приходящий сигнал, тем большее падение напряжения будет происходить в сопротивлении R1 и тем большее отрицательное смещение будет на управляющей сетке первой лампы. На первом месте ставится лампа с переменной крутизной. Чем больше отрицательное смещение, тем крутизна лампы (и усиление) становятся меньше; а так как при громких сигналах отрицательное смещение на сетке увеличивается, то усиление каскада ослабляется и наоборот.

202. Что такое задержанный АРГ?

Задержанный АРГ отличается от простого тем, что действие задержанного АРГ начинается только после того, когда напряжение от сигналов на входе детекторной лампы достигнет определенной, заранее установленной величины. Если приходящие сигналы развивают на детекторе напряжение меньше этой величины, то АРГ не работает (задерживается). Таким образом, при задержанном АРГ при приеме слабых сигналов используется все усиление приемника, АРГ начинает работать только в тех случаях, когда приходящие сигналы выше определенного уровня. Это напряжение от сигналов, при котором уже начинает работать АРГ, называется задержкой.

203. В чем состоит принцип работы задержанного АРГ?

В схеме на детекторном месте работает двойной диод. Один из анодов его используется для детектирования, а другой — для регулирования громкости. Напряжение от сигналов передается обоим диодам; тому диоду, который управляет АРГ помощью сопротивлений, через которые проходит постоянный ток, задается определенное отрицательное напряжение. Величина этого отрицательного напряжения и определяет собою задержку. В тех случаях, когда сигналы принимаемой станции развивают на диоде, управляющем АРГ, меньшее напряжение, чем напряжение задержки, то потенциал этого диода остается отрицательным; никакого тока через этот диод не течет и следовательно, никакого падения напряжения на сопротивлении не будет. Когда напряжение сигнала превысит напряжение задержки, в цепи диода появляется ток, который и создает определенное падение напряжения на сопротивлениях, включенных в эту цепь. Это падение напряжения сообщается управляющей сетке усилительной лампы с переменной крутизной, а далее все происходит так, как при простом АРГ.

204. Что такое усиленный АРГ?

Усиленный АРГ принципиально не отличается от обычного или задержанного АРГ. Особенность его состоит в следующем. Для того, чтобы иметь возможность полностью изменять усиление каскадов высокой или промежуточной частоты, в которых работают лампы с переменной крутизной, нужно изменять отрицательное смещение на их управляющих сетках в широких пределах (от 0 до 30–40 В). Получить такое изменение отрицательного смещения на управляющих сетках ламп в приемнике со сравнительно небольшим усилением не всегда удается, т. е. не всегда можно получить на том сопротивлении, которое включено в цепь диода, столь большое падение напряжения. Очень часто наибольшее падение напряжения, которое получается на этом сопротивлении, составляет всего 10–15 В и поэтому АРГ полностью работать не сможет. Поэтому в схемах применяются различные приспособления, которые позволяют увеличивать отрицательное смещение на сетках ламп, усиливающих высокую или промежуточную частоту. Такие схемы называются схемами усиленного АРГ.

205. Что такое бесшумный АРГ?

При перестройке приемника с одной станции на другую, в промежутках между настройками на эти станции, слышны шумы и трески, а также работа маломощных радиовещательных станций, прием которых из-за помех обычно неудовлетворителен. Бесшумный АРГ искусственно понижает чувствительность приемника до такой степени, что он не воспроизводит при перестройке помех всех видов и передачи слабых радиовещательных станций.

206. В чем заключается принцип работы бесшумного АРГ?

Для устройства бесшумного АРГ применяется одна лишняя лампа, которая в общей работе приемника (для усиления) не используется. В противоположность другим видам АРГ, бесшумный АРГ осуществляется чаще всего на низкой частоте. На управляющую сетку первой лампы усилителя низкой частоты задается большое отрицательное смещение, величина которого выбирается такой, чтобы при слабых сигналах лампа была «заперта», т. е., чтобы ее анодный ток был сведен к нулю. При приеме громких сигналов, воздействующих кроме детекторной лампы также и на лампу, управляющую бесшумным АРГ, смещение, вследствие изменения анодного тока вспомогательной лампы, на сетке первой лампы низкой частоты уменьшается. Лампа «открывается» и приемник начинает работать. Если настройку немного изменить, то анодный ток лампы, управляющей АРГ, увеличится, от этого изменится смещение на первой лампе низкой частоты и она снова будет заперта.

207. Что такое переменная избирательность?

К современной приемной аппаратуре предъявляются довольно противоречивые требования: с одной стороны наибольшей естественности воспроизведения и с другой — максимальной избирательности. Полное и одновременное удовлетворение обоих этих требований невозможно. Избирательность приемника можно получить только за счет сужения полосы пропускаемых частот и наоборот — увеличение естественности воспроизведения связано с необходимостью расширения полосы звуковых частот. Поэтому все радиовещательные приемники, строившиеся до последнего времени, обладали хорошей избирательностью, дававшей возможность принимать многие станции, но зато не отличались особенно хорошим качеством воспроизведения, так как для достижения высокой избирательности в этих приемниках были срезаны высокие частоты. Воспроизведение таких приемников отличалось характерным приглушенным тембром, который обычно называют «тембром бочки». В 1933 г. был предложен компромиссный выход из этого положения, суть которого заключается в том, что полоса пропускаемых частот делается переменной. Если при приеме дальней станции и для отстройки от других станций требуется высокая избирательность, то полоса пропускаемых частот сужается, хотя этим и ухудшается качество воспроизведения. Если же принимается мощная станция, сигналами которой заглушаются помехи, то полоса пропускаемых частот может быть расширена и за этот счет улучшено качество воспроизведения. Приемники, у которых имеется приспособление для подобной регулировки полосы пропускаемых частот, получили название приемников с переменной избирательностью.

208. Как устроена переменная избирательность?

Переменная избирательность применяется в настоящее время преимущественно в дорогих супергетеродинах первого класса. Осуществляется она в каскадах усиления промежуточной частоты. Изменить полосу пропускаемых частот можно, например, изменением расстояния между катушками, составляющими трансформатор промежуточной частоты. При сближении этих катушек полоса пропускаемых частот расширяется, при удалении — полоса сужается. В некоторых приемниках эта регулировка расстояния между катушками трансформаторов промежуточной частоты объединяется на одной оси с регулятором тона, т. е. с тон-контролем.

209. Что такое автоматическая подстройка?

В современных высококачественных супергетеродинах художественность воспроизведения в значительной степени зависит от точности настройки на станцию. Такая точная настройка не всегда удается недостаточно опытным слушателям. Кроме того, настройка у работающего приемника по каким-либо причинам может сбиться. В приемниках с автоматической подстройкой абсолютная точность в настройке на станцию не нужна, достаточно лишь настроиться приблизительно и после этого приемник уже сам автоматически будет подстроен точно на эту станцию и будет поддерживать эту настройку. Устройство этой автоматической подстройки очень сложно и в коротком ответе изложить его не представляется возможным.

Более 800 000 книг и аудиокниг! 📚

Получи 2 месяца Литрес Подписки в подарок и наслаждайся неограниченным чтением

ПОЛУЧИТЬ ПОДАРОК